数据科学与大数据技术2020级1班团支部成立于2020年9月,虽然成立时间不长,但是在校团委、院团总支的带领和团干的努力工作下,支部逐步发展,日渐完善。随着时间的推移,支部也逐渐走向成熟。我班现有 51 名在校生,其中共青团员41名,青年10名,团学比例达到80%。下设团支委共四人, 以团支部书记杨诗璇、团支部副书记陈鸿宇、宣传委员黄黉钰以及组织委员赵瑾琳四位同学组成的团支委共同带领着整个班团支部,支部激情飞扬、活力四射,我们携手不断前行。我支部成员之间关系融洽,相互关心,互帮互助。团支部的工作分工到位,团结务实,完成效率高。以团支部为中心开展工作,有利于提高团支部在广大青年团员中的凝聚力,有利于提高广大青年团员综合素质。
一、团支部建设
(一)思想建设
在积极向党组织靠拢方面,本支部鼓励团员积极表现,争取向党组织靠拢,全体团员思想积极要求进步,积极向党组织靠拢,在实现自我的远大梦想时,坚持和发展中国特色社会主义,就是向着远大梦想所进行的实实在在的努力,心中有信仰,脚下有力量。走上新时代的长征路。大学生要不断增强中国特色社会主义道路自信、理论自信、制度自信、文化自信。自觉做共产主义远大理想和中国特色社会主义共同理想的坚定信仰者。现在已有25名同学向组织递交了入党申请书,并且有15名已完成或正在进行党课的学习。每天认真完成学习强国。与此同时班内定期组织学习每年国家新政策新思想,学习两会内容,学习习近平总书记“七一”重要讲话精神,习近平总书记“七一”重要讲话精神,“学党史,强信念,跟党走”,忆先烈伟绩,传红色基因——缅怀先烈,“请党放心,强国有我”主题团日活动“弘扬核心主义,坚定文化自信”主题团日活动,“献礼建党百年·传承红色文化”主题团日活动、青年大学习等等。
(二)活动建设
本支部在团支部活动建设方面,在班级内部组建了每学期的学习小组,积极号召班级团员积极参与各项文化知识活动,如九九重阳节,孝心献老人、“五四精神”线上演讲比赛、“青春力量,同心同行”战疫故事讲述大赛、重阳节活动、光盘行动等等。
(三)学习建设
1、我团支部学风良好,在 2020-2021 学年的学习过程中取得了优异的成绩:在2020-2021 学年第一学期,陈鸿宇同学取得一等奖学金;何家福,王君翠,陈鸿杰同学取得二等奖学金;宁玉豪杰,罗妮,袁太美,刘小龙,周其然,段希玲, 柯艺杰同学取得三等奖学金。在 2020-2021 学年第二学期,王君翠同学取得一等奖学金;陈鸿宇,袁太美,何家福同学取得二等奖学金;郑俊杰,张友,吴诗雨,吴慧敏,杨诗璇,路玉豪,刘小龙同学取得三等奖学金;陈鸿宇,王君翠,何家福,袁太美同学取得三好学生;陈鸿宇,何家福同学取得优秀学生干部。
在核心刊物方面,由班主任欧阳式建老师带领,陈鸿宇等同学撰写的文章《“红歌”在高校思想政治教育中的研究应用探究》经专家指导委员会审阅,被《教育科学》杂志编辑部录用并拟于 2021 年 7 月发表出刊。此外,我班宁玉豪杰,缪雨婷,彭健宇三位同学在 2020-2021 学年中分别于春雨网发表文章 8 篇,7 篇,6 篇。
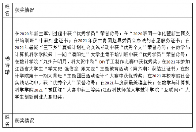
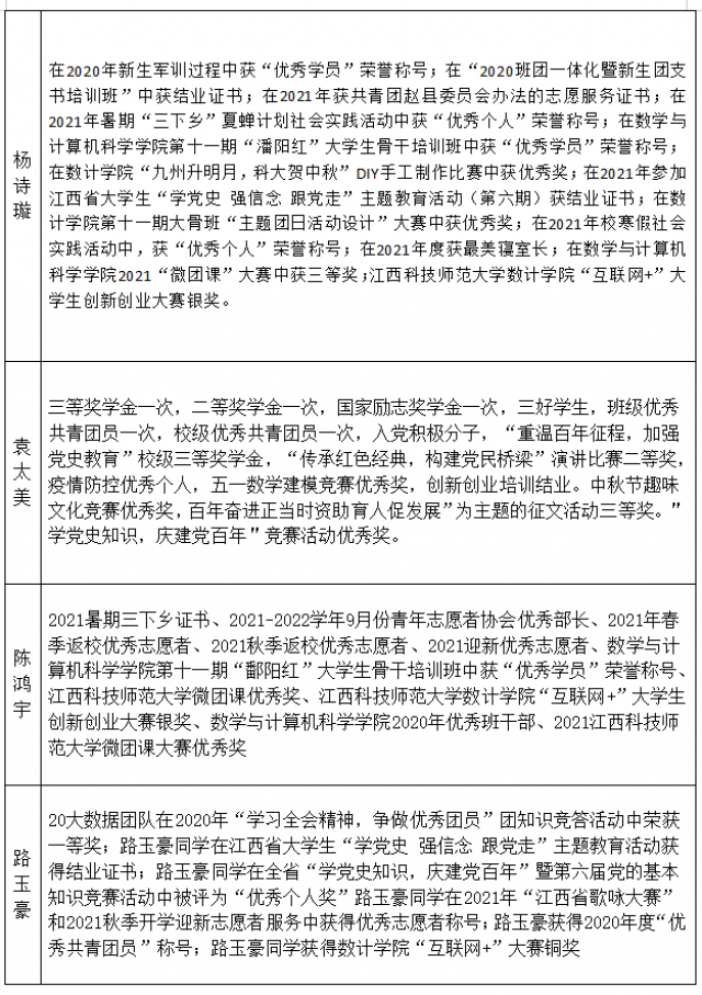
2、我团支部同学有着优良的班风学风,在大一一年和大二上学期的学习生活中,并无违纪受处分的情况,同时取得了许多个人奖项以及集体奖项,这些奖项极大地激发了同学们参与活动的积极性,也使得大家的大学生活更加丰富多彩,更有意义。具体奖项如下:





(四)文艺建设
在大一和大二的学习生活过程中,我0团支部曾组织了多场班级活动从而增加了大家的集体荣誉感以及同学们互帮互助的团队信念:1、文艺晚会
我团支部于 2020 年 11 月 28 日与网络工程(含职教师范)2020 级 1 班团支部共同承办了班级元旦晚会,在本次元旦晚会过程中,我班同学积极与网络工程(含职教师范)2020 级 1 班的相关同学配合组织,同时也有大批有才艺的同学踊跃报名, 在晚会展现自己的才艺,此次晚会也取得了学院老师的肯定,也是一场能够团结同学的重要活动。
2、军训
通过为期15天的军训,培养一年级新生的集体主义观念,增强新生的组织纪律性,增强班级凝聚力,使新生养成良好的生活习惯,锻炼新生吃苦和适应环境的能力,为大学四年学习生活奠定良好的基础。
3、心理团辅
我团支部于 2020 年 12 月 8 日组织了面向全班同学的心理团辅活动,本次心理团辅活动在举办的过程中也邀请班主任一同参加,在闲暇之余拉近了师生之间的距离,同时通过几个轻松愉快的小游戏,让同学们深刻体会到了团结的重要性,加深了同学之间的感情,极大的促进了大家友谊的发展也增进了集体荣誉感,更重要的是使得全体同学的综合素质有了进一步的提升。
4、五四大合唱
在五四青年运动期间,学院号召各班级同学参加五四合唱活动,我们班团支部成员都积极参加报名,经过层层筛选,有部分团员通过考核,参加到活动中,这不仅增加了同学们的展现,也让同学们更好地加强了对五四运动的理解。
二、团务工作
2020年至今本支部开展了多次会议,探讨了团支部出现的问题,以及强调各种常规性的问题,并做好团支部手册记录工作。本支部积极配合校团委及院团委的工作,做好基础团务建设,严格遵守“三会两制一课”,组织团员参与到活动中来,以此达到加强思想建设和提高团员素质的目的,更好地发挥支部的作用。为深入学习宣传习近平新时代中国特色社会主义思想、党的十九大精神和两会精神。引导广大青年不忘初心、牢记使命,勇于承担时代责任,团支部开展了多次形式主题各异的团日活动。团支部定期定时的按要求开展了团支书述职测评、团员教育评议制度、团支部委员换届大会、多次会议进行发展团员。
三、社会实践与志愿服务
我团支部同学积极参加社会实践与志愿活动,并有着突出的表现。我团支部陈鸿宇, 彭健宇,杜德楷同学更是成为了校团委青年志愿者协会负责人之一,陈鸿宇同学同时也担任数计学院志愿者工作站站长,继续为了志愿者服务作出自己的贡献。此外,我团支部同学在社会实践与志愿服务中收获颇丰,纷纷表示志愿活动经历对于自己人格的发展有着深远意义。以下将列举部分志愿活动:会商活动、小小课堂、春季开学志愿者、江西答卷音乐会志愿者、社区疫情防控志愿者、数计学院2021年暑期三下乡“夏蝉计划”社会实践活动、2021世界VR产业大会云峰会志愿者、歌咏大赛高校组决赛志愿者、秋季开学志愿者等。
四、创新活动与特色工作
我团支部在 2021 年数学与计算机科学学院大学生“互联网+”创新创业大赛当中共有四支队伍报名参赛,其中有一支队伍获得校级铜奖以及数学与计算机科学学院院级银奖,还有一支队伍获得数学与计算机科学学院院级铜奖。

五、未来工作展望
总结过去的各项工作,我们有成功的经验,也有不足的地方,我们要总结经验教训,改进我们的工作。
我们在今后主要改进以下几个方面的工作:
1. 继续开展党的思想、方针学习活动,调动团员的积极性,组织同学们学习党的精神,提升同学们参与时政的热情。
2.开展更多的活动增强班级的学术氛围7。组织开展更多的专业,实践活动,提高同学们的学习热情,使班级的学术气氛更浓。
3.对于团支部的生活方面,要注重了解同学们的思想和心声,征求同学们的意见,对支部的问题展开讨论,计划定期召开团日活动。
4.组织班团委干部深入同学之间,了解同学们的学习、生活方面的情况,反映并及时解决问题。与同学们谈心,尽最大努力使班级更加融洽和睦。
5.组织同学们参加社会活动,让其在活动中锻炼社交和人格修养,增强自己的社会责任感和使命感。
六、结束语
为了我们数据科学与大数据技术2020级1班团支部美好的明天,我们确立了工作重心和发展方向,决定以学习特别是专业学习为中心,坚持素质教育,坚持模块化特色管理:在抓紧专业学习,强化知识结构的同时,积极开展专业实践活动,为将来踏入社会的同学扫除障碍,为大家更好地 服务人民作准备。
数据科学与大数据技术2020级1班团支部的同学们充满信心,努力为飞越梦想而奋斗。“天行健,君子当自强不息”,前方的路或许会更崎岖,但我们有理由相信,在我们的努力和拼搏下,我们一定会在激烈的社会竞争中崭露头角,并闯出一片属于自己的天地。也许10年之后我们再相见时,我们会更加骄傲和自豪,因为我们同是数据科学与大数据技术2020级1班团支部的同学,共同为它付出努力过!
数计学院
数据科学与大数据技术2020级1班团支部
2021年11月21日